• ANA SƏHİFƏ
  • İKTA HAQQINDA
    • İKTA haqqında
    • Nizamnamə
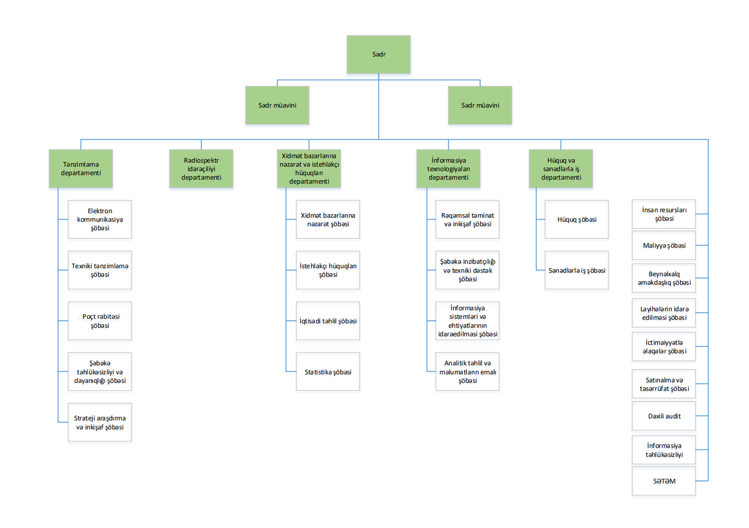
    • Struktur
    • Beynəlxalq fəaliyyət
    • Hesabatlar
    • Karyera
  • HÜQUQİ AKTLAR
    • Konstitusiya
    • Qanunlar
    • Fərmanlar
    • Sərəncamlar
    • Nazirlər Kabinetinin qərarları
    • Rəqəmsal İnkişaf və Nəqliyyat Nazirliyinin qərarları
  • İSTEHLAKÇILAR
    • İstehlakçıların hüquqlarının qorunması
    • Xidmət provayderinə müraciət et
    • İKTA-ya müraciət et
    • Faydalı məlumatlar
  • FƏALİYYƏT
    • Operator və provayderlərin uçotu
    • Arabağlantı
    • Nömrə resursu
    • Universal telekom xidmətləri
    • Lisenziya
    • Sertifikatlaşdırma
    • Spektr idarəçiliyi
    • Tariflər
    • Poçt xidmətləri
    • Mübahisələrin həlli
    • Sağlam rəqabət
    • Xidmətin keyfiyyəti
    • Dövri hesabatlar
      Şikayət indeksi İllik hesabatlar İnternet Xidmәtlәri üzrә Tәhlil
  • ELEKTRON XİDMƏTLƏR
  • MEDİA
    • Xəbərlər
    • Bizim haqqımızda media nə yazır
    • Fotoqalereya
    • FAQ
      E-Şikayət Business Ready Mobil rabitə Sabit internet Poçt rabitəsi
  • ƏLAQƏ
    • Əlaqə məlumatları
    • Qəbul günləri



Keçidlər

İKTA haqqında Struktur Nizamnamə Beynəlxalq əməkdaşlıq Sayt xəritəsi

İstehlakçılar

İstehlakçıların hüquqlarının qorunması Xidmət provayderinə müraciət et İKTA-ya müraciət et

Fəaliyyət

Operator və provayderlərin uçotu Arabağlantı Nömrə resursu Universal telekom xidmətləri Mübahisələrin həlli Sağlam rəqabət

Kontaktlar

Baş ofis

Bakı şəhəri, Üzeyir Hacıbəyli küçəsi, 48 AZ1000

Telefon

+994 (012) 598-50-05

E-mail

office@icta.az
Bizi sosial şəbəkələrdən izləyin:
X X X
© 2026 İnformasiya Kommunikasiya Texnologiyaları Agentliyi. Bütün hüquqlar qorunur!